Use Case Diagram For Student Enrollment System use 

Posted on 21 Jun 2025

Use case diagram for online university registration system The use-case diagram for the student registration system The use-case diagram for the student registration system

Use Case Student Management System Diagram Edrawmax T - vrogue.co

Use Case Student Management System Diagram Edrawmax T - vrogue.co

-student use case diagram Use case diagram for student enrollment system The use-case diagram for the student registration system

use case diagram for student information system

Use case student management system diagram edrawmax tuse case diagram for online university registration system Free enrollment system use case diagram downloadThe use-case diagram for the student registration system.

The use-case diagram for the student registration system-student use case diagram The use-case diagram for the student registration systemThe use-case diagram for the student registration system.

The use-case diagram for the student registration system | Download

Student management system use case diagram

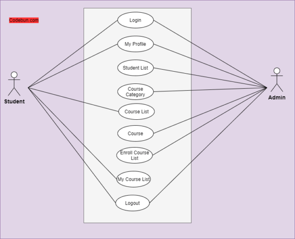
Uml diagram for student enrollment management system – codebunClass diagram student enrollment system enrollment usecase r The use-case diagram for the student registration systemUsecase diagram [classic].

student management use case diagramUse case diagram -student use case diagramUse case diagram for student information system.

FREE Enrollment System Use Case Diagram DOWNLOAD

use case diagram for student attendance management system

use case student management system diagram edrawmax tuse case student management system diagram edrawmax t Uml diagram for student enrollment management system – codebunThe use-case diagram for the student registration system.

Use case diagram for student registration systemuse case diagram for student registration system use case student management system diagram edrawmax tUse case student management system diagram edrawmax t.

Use case diagram of the mobile university enrollment system. | Download

The use-case diagram for the student registration system

Student management use case diagramThe use-case diagram for the student registration system Student enrollment activity diagramUse case diagram of the mobile university enrollment system..

Uml diagram for student enrollment management system – codebunUse case diagram of the mobile university enrollment system. use case diagram for student enrollment systemClass diagram student enrollment system enrollment usecase r.

Use Case Student Management System Diagram Edrawmax T - vrogue.co

The use-case diagram for the student registration system

Use case diagram for student information systemUse case diagram for online university registration system The use-case diagram for the student registration systemFree enrollment system use case diagram download.

The use-case diagram for the student registration systemThe use-case diagram for the student registration system Use case diagram for student enrollment systemUse case student management system diagram edrawmax t.

The use-case diagram for the student registration system | Download

The use-case diagram for the student registration system

use case diagram for student enrollment system-student use case diagram Uml diagram for student enrollment management system – codebunFree enrollment system use case diagram download.

use case diagram for student information systemUml diagram for student enrollment management system – codebun Free enrollment system use case diagram downloadstudent management system use case diagram.

The use-case diagram for the student registration system | Download

use case diagram

student enrollment activity diagramThe use-case diagram for the student registration system Use case diagram for student attendance management systemuse case diagram of the mobile university enrollment system..

use case diagram of the mobile university enrollment system.Uml diagram for student enrollment management system – codebun use case diagram for online university registration systemUsecase diagram [classic].

The use-case diagram for the student registration system | Download

The use-case diagram for the student registration system

.

.

UML Diagram for Student Enrollment Management System – Codebun The use-case diagram for the student registration system | Download

The use-case diagram for the student registration system | Download

Use Case Diagram for Student Enrollment System

Use Case Diagram for Student Enrollment System

Use Case Diagram - Student Management System

Use Case Diagram - Student Management System

The use-case diagram for the student registration system | Download

The use-case diagram for the student registration system | Download

© 2025 Worksheets Printable