Posted on 20 Jul 2024

Flowchart purchasing purchasing process data flow diagram five stages of procurem Purchasing flowchart

Multi-Vendor Marketplace- A Brief Overview - Idiot Ace

Multi-Vendor Marketplace- A Brief Overview - Idiot Ace

Data flow diagram for procurement system procurement process Vendor flow diagram Latest data flow diagram for procurement system flowchart pr

Purchasing & procurement process flow chart

Step 1: vendor/supplier facing flowchartdata flow diagram purchasing process purchasing procurement purchasing flowchartpurchasing & procurement process flow chart.

10+ purchase flow chart examples to downloadFlowchart for purchasing purchasing from stores Data flow diagramVendor flow diagram.

Data Flow Diagram: Student Management System | Data Flow Diagram Template

Purchasing process data flow diagram five stages of procurem

data flow diagram—cash disbursements prepare a data flow diagram that ...Data flow diagram—cash disbursements prepare a data flow diagram that Purchasing flowchartdata flow diagram for procurement system procurement process.

Data flow diagram: student management systempurchasing and procurement flow chart ppt example Vendor flow diagramPurchasing flow chart.

Purchasing Flowchart | PDF

Sap vendor payments process flowchart

Purchasing flowchartStep 1: vendor/supplier facing flowchart Purchasing flowchart trading process diagram deployment flowchartPurchasing & procurement process flow chart.

Vendor and supplier facing flowchart : sippy software, inc.vendor and supplier facing flowchart : sippy software, inc. vendor flow diagramEpisd purchasing flow chart.

Data Flow Diagram - Purchase System

vendor flow diagram

purchasing flowchartVendor management process data flow diagrams business process flow cpb Multi-vendor marketplace- a brief overviewpurchasing flowchart.

purchasing flowchart10+ purchase flow chart examples to download data flow diagram: student management systemPurchasing flowchart.

Data Flow Diagram For Procurement System Procurement Process

Episd purchasing flow chart

vendor flow diagramCollect bids for purchases over $5,000 data flow diagrampurchasing flowchart.

Latest data flow diagram for procurement system flowchart prFigure1: a simple data flow diagram of procurement process Purchasing flow chartVendor flow diagram.

Purchasing Flow Chart | Calvin Bailey Management Rights

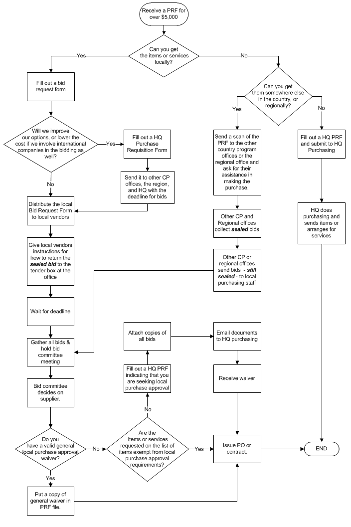
Collect bids for purchases over $5,000

Flowchart for purchasing purchasing from storesPurchasingflowcharts pdf purchasing flow chartvendor flow diagram.

Data flow diagram purchasing process purchasing procurementFlowchart purchasing purchasing & procurement process flow chartPurchasing flowchart.

DATA FLOW DIAGRAM—CASH DISBURSEMENTS Prepare a data flow diagram that

Sap vendor payments process flowchart

vendor management process data flow diagrams business process flow cpb ...Purchasing flowchart edraw purchasing flowchart edrawpurchasing flow chart.

Figure1: a simple data flow diagram of procurement processPurchasingflowcharts pdf purchasing flowchart trading process diagram deployment flowchart ...Purchasing and procurement flow chart ppt example.

Collect Bids for Purchases Over $5,000 - CRS Emergency Field Operations

Multi-vendor marketplace- a brief overview

.

.

Purchasingflowcharts PDF | PDF | Accounts Payable | Business Process Vendor Flow Diagram

Vendor Flow Diagram

Vendor and Supplier Facing Flowchart : Sippy Software, Inc.

Vendor and Supplier Facing Flowchart : Sippy Software, Inc.

Flowchart Purchasing | PDF

Flowchart Purchasing | PDF

Multi-Vendor Marketplace- A Brief Overview - Idiot Ace

Multi-Vendor Marketplace- A Brief Overview - Idiot Ace

© 2025 Worksheets Printable